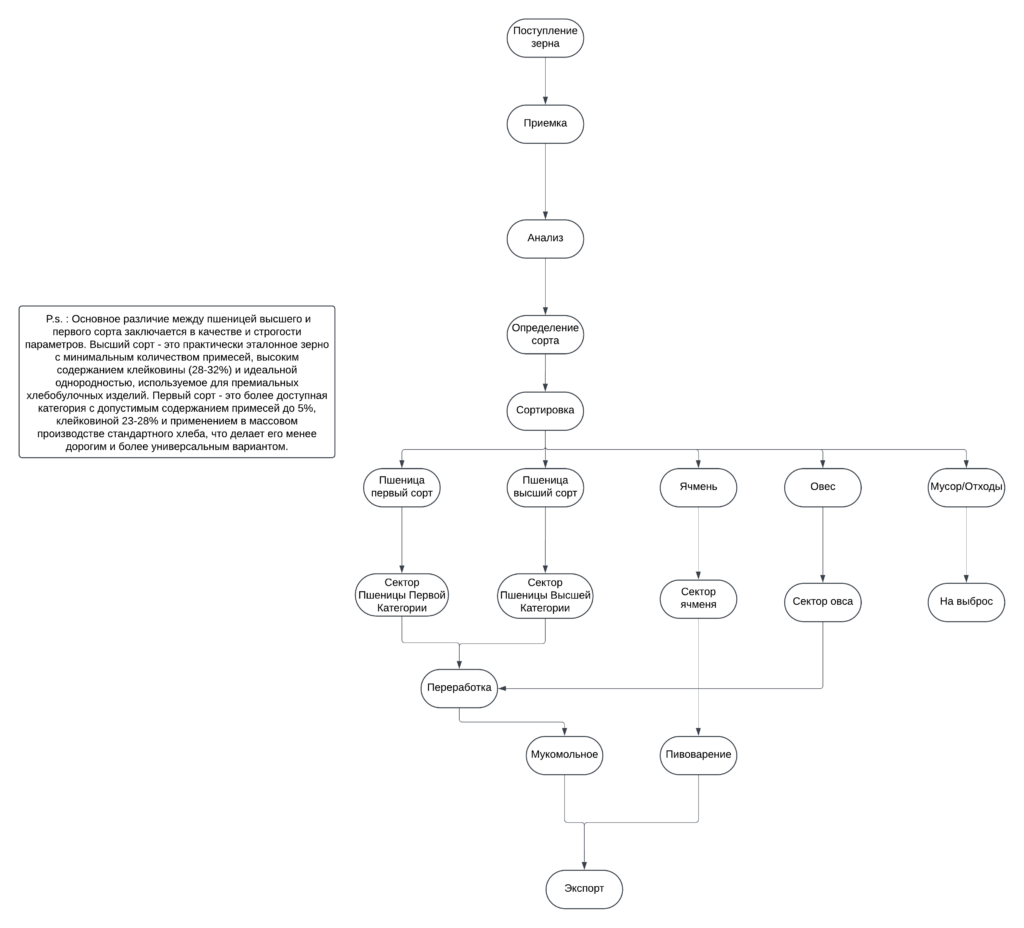
Диаграмма наглядно описывает процесс управления зерном на складе, начиная с момента его поступления и заканчивая экспортом или утилизацией. Всё начинается с поступления зерна, которое проходит через этап приёмки. Здесь зерно разгружается, взвешивается, и его первичные параметры фиксируются в системе. Затем зерно направляется на анализ, где проверяется его качество, наличие примесей и другие важные характеристики, такие как влажность и содержание клейковины.

После анализа происходит определение сорта зерна. На основе полученных данных зерно классифицируется и отправляется на сортировку. Сортировка разделяет продукцию на несколько категорий: пшеница высшего сорта, пшеница первого сорта, ячмень, овёс и отходы. Каждый вид зерна направляется в соответствующий сектор для дальнейшей обработки. Например, пшеница высшего сорта и первого сорта отправляется в отдельные сектора для обработки и хранения. Разница между ними заключается в уровне примесей и содержании клейковины: высший сорт имеет минимальное количество примесей и высокий уровень клейковины (28-32%), что делает его идеальным для премиальных хлебобулочных изделий. Пшеница первого сорта содержит до 5% примесей и имеет уровень клейковины 23-28%, что делает её более универсальной для массового производства стандартного хлеба.
Ячмень после сортировки поступает в соответствующий сектор и может быть направлен на дальнейшую переработку, включая пивоварение. Овёс также проходит сортировку и направляется в сектор обработки овса. Все зерновые культуры, прошедшие через обработку, попадают на этап переработки. Здесь осуществляется переработка на мукомольное производство, где зерно превращается в муку и другие продукты. Конечный продукт может быть отправлен на экспорт или передан внутренним покупателям.
Отдельное внимание уделено утилизации отходов. Зерно, не прошедшее контроль качества или содержащиеся примеси, отправляется на выброс или переработку отходов.
Таким образом, диаграмма детально отражает весь цикл обработки зерна на складе — от поступления и сортировки до переработки и экспорта, подчёркивая важность контроля качества и эффективного распределения на каждом этапе.
en_US