en_US
Что такое tegevusskeem?
Tegevusskeem — это графическое описание последовательности шагов, выполняемых в рамках какого-либо процесса. Она демонстрирует действия участников, их роли и логику работы системы.
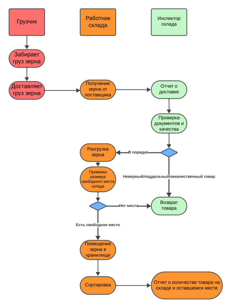
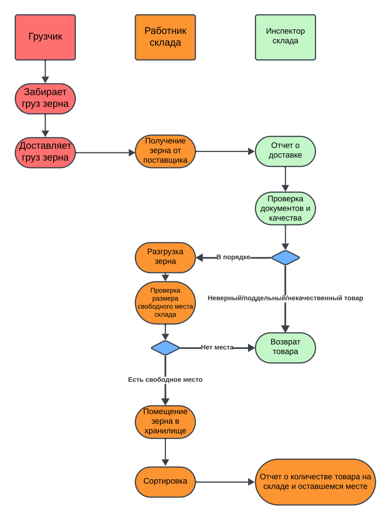
Обзор представленной схемы
На данной схеме показан процесс обработки поставки зерна на склад, включая транспортировку, проверку качества, размещение и отчетность. Отражены роли сотрудников: грузчика, складского работника и инспектора. Схема также учитывает возможные решения, например, проверку соответствия качества и наличие свободного места.

Основные компоненты
- Участники процесса:
- Грузчик (красные элементы):
- Отвечает за доставку зерна от поставщика на склад.
- Работник склада (оранжевые элементы):
- Занимается приемом поставки, проверкой доступного места, размещением товара и отчетностью.
- Инспектор (зеленые элементы):
- Проверяет сопроводительные документы и качество зерна.
- Грузчик (красные элементы):
- Ключевые этапы процесса:
- Транспортировка груза зерна грузчиком.
- Приемка зерна работником склада.
- Контроль документации и качества инспектором.
- Решение о возврате некондиционного товара.
- Проверка свободного места для хранения.
- Размещение и сортировка зерна в хранилище.
- Создание отчетов о размещении и оставшихся ресурсах склада.
- Развилки и решения:
- Проверка качества: если товар не соответствует стандартам, он возвращается.
- Проверка наличия места на складе: при отсутствии свободного пространства товар также отправляется обратно.
Последовательность действий
- Доставка зерна:
- Грузчик транспортирует товар и передает его на склад.
- Работник склада оформляет приемку.
- Контроль качества и документов:
- Инспектор проверяет соответствие продукции стандартам.
- В случае проблем с качеством или подделкой документации товар отправляется обратно.
- Размещение товара:
- Работник склада оценивает наличие свободного места.
- При наличии места зерно помещается в хранилище и распределяется по соответствующим секциям.
- Формирование отчетов:
- После сортировки и размещения фиксируются данные о поступлении и остатках доступного пространства.
Задачи схемы
- Улучшение логистики:
- Стандартизировать процесс взаимодействия сотрудников и этапов обработки.
- Контроль за качеством:
- Снизить риск хранения несоответствующего продукции.
- Оптимизация хранения:
- Эффективно использовать доступное пространство и управлять ресурсами склада.