en_US
Что это такое?
Сюжетная схема (storyboard) — это графическое представление структуры системы и ее функциональных возможностей. Она помогает наглядно отобразить основные элементы системы, их взаимосвязи и последовательность взаимодействий. Данный инструмент часто используется для проектирования систем, анализа процессов и определения требований.
Описание диаграммы
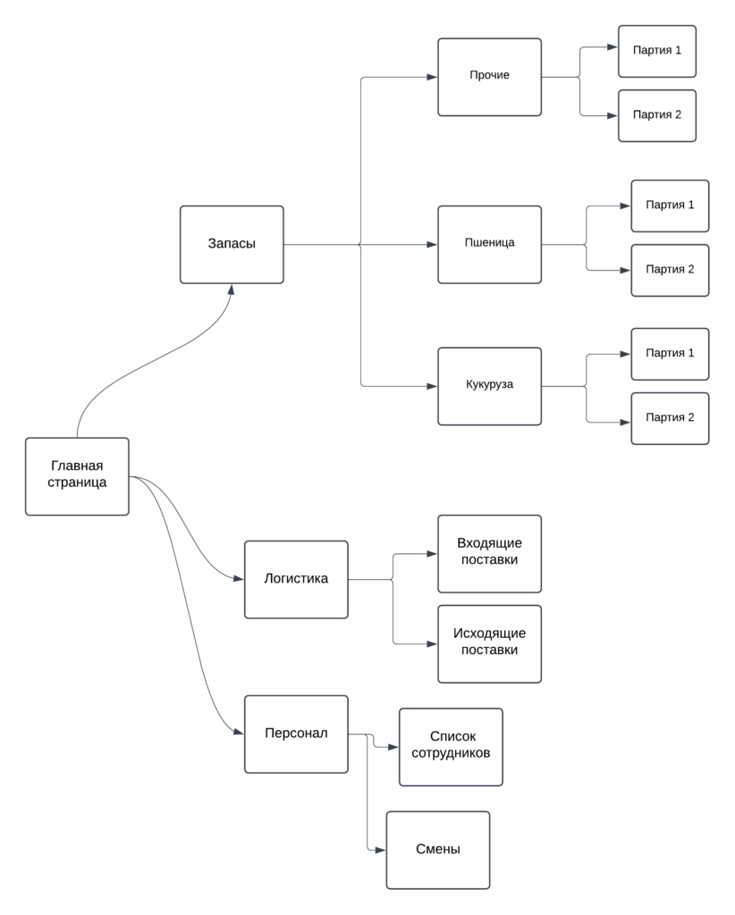
На представленной диаграмме отображены основные разделы системы управления складом зерна, связанные с учетом запасов, логистикой и персоналом. Она демонстрирует структуру интерфейса системы и возможности взаимодействия пользователей с различными функциями.
Основные элементы схемы

- Главная страница
- Центральный узел, с которого начинается взаимодействие с системой.
- Ведет к трем основным разделам:
- Запасы
- Логистика
- Персонал
- Раздел “Запасы”
- Отвечает за управление хранимым товаром, включая зерновые культуры и их партии:
- Пшеница
- Учет партий (Партия 1, Партия 2)
- Кукуруза
- Учет партий (Партия 1, Партия 2)
- Прочие культуры
- Учет партий (Партия 1, Партия 2)
- Пшеница
- Отвечает за управление хранимым товаром, включая зерновые культуры и их партии:
- Раздел “Логистика”
- Состоит из:
- Входящие поставки: контроль и учет прибывающего зерна.
- Исходящие поставки: управление отгрузками товара клиентам.
- Состоит из:
- Раздел “Персонал”
- Включает управление данными сотрудников:
- Список сотрудников: учет персонала, их ролей и контактов.
- Смены: распределение графиков работы.
- Включает управление данными сотрудников:
Цели схемы
- Упрощение процессов:
- Визуализация структуры интерфейса системы.
- Четкое разделение функциональности по категориям.
- Оптимизация работы склада:
- Обеспечение логичной навигации для пользователей.
- Централизованный доступ к данным о запасах, логистике и персонале.
- Подготовка к автоматизации:
- Определение ключевых процессов для внедрения автоматизированных решений.
Использованные элементы схемы
- Прямоугольники:
- Представляют функциональные модули системы (например, “Смены”, “Входящие поставки”).
- Линии:
- Показаны взаимосвязи между разделами и модулями.
- Иерархия:
- Логическая структура обеспечивает переход от главной страницы к деталям каждого раздела.
Ключевые процессы
- Учет запасов:
- Разделение товаров по категориям (например, пшеница, кукуруза).
- Учет партий внутри категорий.
- Логистика:
- Управление процессами приемки и отгрузки зерна.
- Персонал:
- Ведение записей о сотрудниках и распределение смен.
Эта схема является основой для проектирования интуитивной системы управления складом, позволяя пользователям эффективно работать с данными и улучшать организацию бизнес-процессов.